智能手机是UWB大规模应用的基础设施,UWB产品出货量要爆发,一定离不开手机的普及。
在即将发布的《2026中国高精度定位技术产业白皮书》中,对当前市场上具有UWB功能的手机进行了汇总,统计如下:
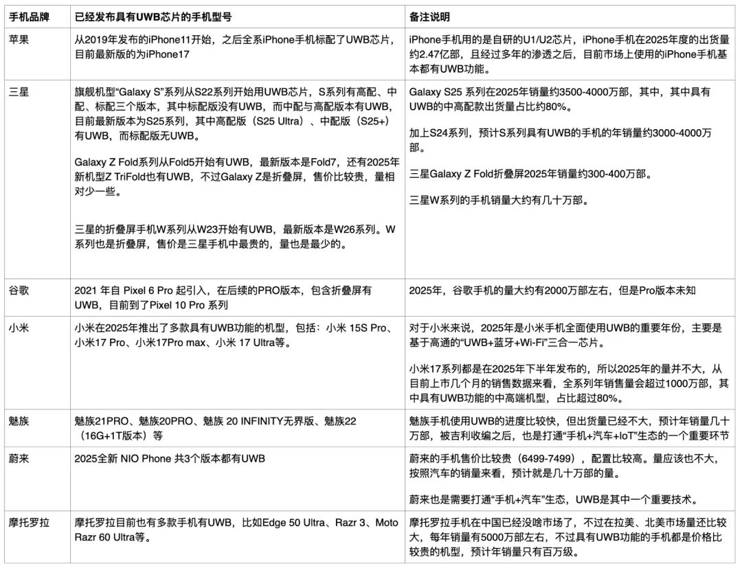
市场上具有UWB功能的手机汇总

来源:AIoT星图研究院
很明显,主打欧美市场的手机品牌,UWB进度快很多,比如苹果、三星、谷歌等,摩托罗拉的UWB进度最近几年也较快,因它的市场主要也是在美洲地区。
相比之下,国产手机厂商,UWB进度还是慢一点,2025年,小米在旗舰机型全面普及UWB,是国内市场的一个大亮点,但是华为因为推星闪的原因,在2025年新机型中,把UWB功能给取消了,而OPPO、ViVo、荣耀等手机厂商的UWB进度还待定。
不过有一个明显的趋势是,对于需要打通汽车跟手机互联的厂商来说,UWB进度快很多,前几年华为,这两年的小米,以及蔚来、魅族等都是典型的案例。
除了汽车数字车钥匙之外,基于UWB技术的地铁闸机无感支付也是一个重要的场景,目前在深圳已经开始有落地的商用项目,此外,还有指向遥控、寻物导向等场景也是有较大的前景。
目前产业界形成的一个共识是:手机中加入UWB芯片的最优解是做成一颗套片放进手机,这样在成本、尺寸等方面都有优势,而手机的套片市场向来是主芯片玩家的市场,目前高通已经发布了“Wi-Fi+蓝牙+UWB”三合一的芯片;而紫光展锐的UWB车规级的芯片已经发布,相信手机中的UWB芯片也不远,MTK的UWB芯片据悉也有一定的进展。
《2026中国高精度定位技术产业白皮书》计划在3月底或4月初发布,想要预约白皮书,欢迎联系分析师的个人微信:

~END~