我公司是专业从事物联网、遥测终端、远程数据采集、智慧城市建设、水位监测、远程测控设备研发、制造、推广的高科技公司。同时我公司为数字化油田建设提供系统性产品,是数字化石油井场、注水站、增压站建设所需的核心物联网产品。
石油工业-油井遥测终端专用(RTU)

产品介绍:
本款产品是石油工业-油井遥测终端专用RTU,适用于油水井单井的远程测控。RTU及下属的各个传感器都嵌入微功耗无线采集单元,因此单井的载荷、位移、油压、套压、温度、流量、报警等都可以无线采集。对测控中心(上位机)可以使用GPRS/CDMA/4G及NB-IoT 无线传输方式,构成诸多油水井的集群测控。

油井测控箱
产品功能:


石油工业-无线示功仪
产品描述
无线示功仪集成载荷、位移、GPRS/CDMA/4G/NB-IoT传输于一体,是采油井的一个重要指标,示功图反应的是承受在光杆上的力,通过一个冲程内力的变化,可以了解到抽油机和油井底下的情况,也可以通过示功图对产油量和动液面进行分析。

示功图的获取需要获取光杆上的载荷和位移数据,很多厂家是采用在抽油机支架的支点处安装角位移传感器,在方卡子和悬绳器之间的光杆上安装载荷传感器,用信号线将角位移和载荷传感器连接,这样由于驴头的不断运动,风沙等自然条件的影响,可靠性难以得到保障。蓝迪公司采用加速度传感器测量载荷在一个冲程内对应的位移,计算出一个功图数据后将数据以无线方式发送到RTU主机,或者直接将数据通过GPRS/CDMA/4G/NB-IoT发送到监控中心,设备采用微功耗设计、电池供电,所有设备集成在一个小盒内,跟着驴头上下运动。
根据数据通信类别分成:无线示功仪、433MHZ短距离无线示功仪
产品应用领域
| 油井监控 | 数字化油田建设 |

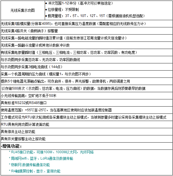
产品功能
示功仪终端将载荷和位移传感器集成在一起,用加速度传感器测位移,用电池供电,一节电池可以用2年以上。该单元安装在方卡子和悬绳器之间,采集到载荷、位移、冲程、冲次、工作时率等参数后,以无线方式和RTU通信。量程可以选择,最大量程250KN。该设备可以和监控主机一起使用,采集的数据在主机上显示,也可以直接通过GPRS/CDMA/4G/NB-IoT向监控中心发送数据。
技术指标

石油工业-433MHZ无线温度计
产品描述
433MHZ无线温度计属于H&J系列油水井无线监控系统的配套产品,适用于石油油水井生产、储运工艺过程的温度监测,由于采用微功耗无线通讯模式,不需要电缆供电,安装更为快捷、安全、方便,另有配套的无线RTU或转接模块,可将诸多无线压力信号转换为MODBUS标准信号通过串行接口传输,能够适应 其它测控系统的嵌入,有着广泛的应用层面。

技术指标

石油工业-433MHZ无线压力表
产品描述
433MHZ无线压力表属于H&J系列油水井无线监控系统的配套产品,适用于石油油水井生产、储运工艺过程的压力监测,由于采用微功耗无线通讯模式,不需要电缆供电,安装更为快捷、安全、方便,另有配套的无线RTU或转接模块,可将诸多无线压力信号转换为MODBUS标准信号通过串行接口传输, 能够适应其它测控系统的嵌入,有着广泛的应用层面。

技术指标

石油工业-便携式智能无线监控器
可对油井设备无线示功仪、压力表、温度表参数进行设置、采集参数设置。

可在线采集无线压力表、温度表、无线示功仪、泵阀等的数值及运行状态。
主电源在壳体背面,打开壳体后盖,可连接外部电源,平时给电池充电,充电周期12小时。
液晶屏尺寸:80mm*60mm
整体尺寸:190mm*110mm*43mm