近日,锐石创芯(重庆)科技股份有限公司(简称“锐石创芯”)披露IPO辅导工作完成报告,辅导机构为广发证券。据了解,公司于2025年4月17日启动IPO,目前已完成三期辅导。

公开资料显示,锐石创芯是一家专注于4G、5G射频前端分立器件及模组研发、制造和销售的高新技术企业,同时为国家级专精特新“小巨人”企业。
公司具备射频前端产品所需全系列芯片设计及模组化能力,并战略布局滤波器晶圆制造,形成了“芯片设计—模组集成—滤波器晶圆制造”的全产业链体系。其产品广泛应用于智能手机、物联网、卫星通信、无人机、智能穿戴等领域。
目前,公司已推出4G Phase2、5G Phase5N、Sub-6G L-PAMiF、Wi-Fi FEM、滤波器、射频开关、天线调谐开关、LNA Bank、分集接收模组DiFEM、L-FEM等多款射频前端产品。
截至2022年底,锐石创芯累计出货4G/5G射频前端模组超3亿颗,产品进入OPPO、小米等手机品牌供应链;其卫星通讯产品也在2023年被某头部品牌旗舰机型采用。
2024年11月,公司在重庆举办新品发布会,推出国产L-PAMiD Phase8模组(RR98190-11)与国产分集接收模组DiFEM(RR85016-21)。
发布会上,公司创始人、董事长倪建兴表示:“锐石创芯具备射频前端产品完整的设计和模组化能力,是国内少数实现核心供应链全国产化的企业,产品线覆盖PA模组、SOI分立器件、独立滤波器、射频前端大模组等。”据介绍,公司已从Fabless设计公司转型为Fab-lite平台型企业。
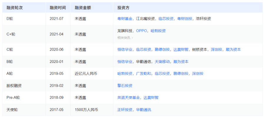
自成立以来,锐石创芯已完成7轮融资。成立次月,公司即获得华勤技术与正轩投资的1500万元天使投资;2018年9月获得英诺天使基金、达晨财智的Pre-A轮投资。
2020年,公司获得顺为资本、天珑移动、华勤通信的战略投资,并成功进入OPPO供应链;2021年,OPPO、华为哈勃、龙旗科技相继入股,同年公司进入小米供应链,股东阵容进一步壮大。

工商信息显示,OPPO、哈勃投资、顺为资本、广发乾和分别持有锐石创芯7.1761%、6.905%、5.87%、4.8526%的股份,分别为锐石创芯第三、第四、第五、第六大股东。重庆两江新区战新服务业基金和广东省半导体及集成电路产业投资基金则分别持股1.6676%和1.4293%。
值得注意的是,目前重庆在集成电路领域尚无科创板上市公司。若锐石创芯后续顺利登陆科创板,将成为重庆集成电路领域首家科创板公司。届时,OPPO、华为、小米等产业伙伴有望再度携手,共同见证一个射频芯片企业的IPO诞生。
智能通信定位圈现已开启产业交流群,欢迎对通信行业感兴趣的读者扫码下方二维码加入【智能通信定位圈-通信产业交流群】,一起交流分享最新动态与前沿资讯。
