
①管网监测设备RTU

产品简介
管网监测设备RTU是采用高性能超低功耗单片机设计,使用一次性锂电池供电,现场不需要电源就可以直接实时采集标准变送器信号、脉冲信号、干触点信号等,具有升压给外部设备供电功能。适用于现场无法提供电源、环境恶劣的监测现场。

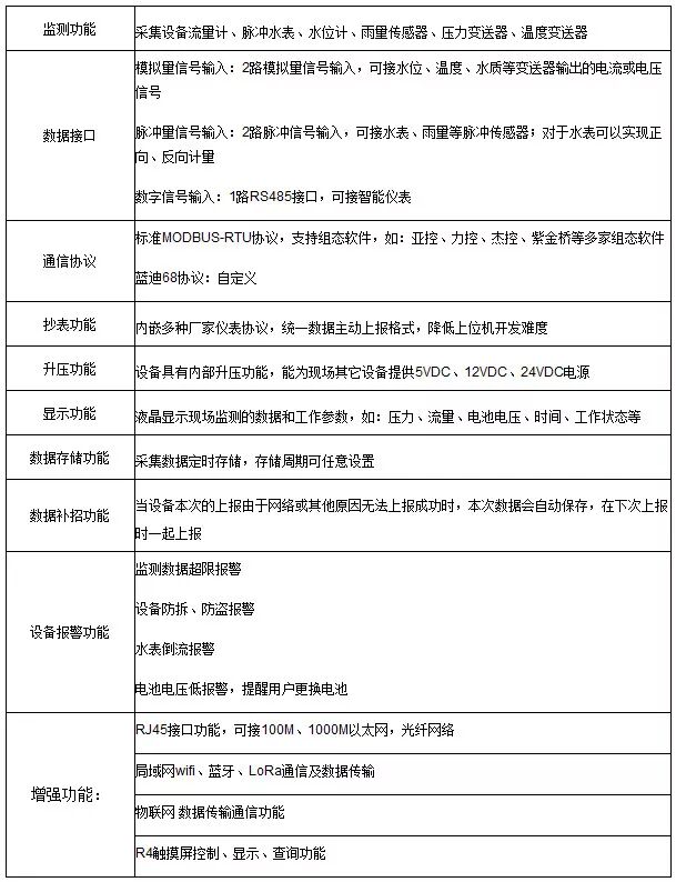
产品功能

技术指标

产品型号
| 型号 | 接口 | 说明 |
| LDM-80 | RS485 | GPRS传输方式 |
| LDC-80 | CDMA传输方式 |
②管网无线压力表

产品简介
GPRS/CDMA无线压力表是针对市场需求而研发的集成了压力信号采集、数据存储和无线数据通信于一体的高性能监测设备,采用超低功耗技术,使用一次性锂电池供电,现场不需要电源就可以直接实时采集标准变送器信号或仪表输出的数字信号,电平信号、干触点、脉冲信号等,具备上下限自动检测实时报警的功能,是过程信号实施无线监测的最佳方案。
产品应用领域

系统功能

技术指标


防水实验

③管网超声波无线水表

蓝迪无线超声波水表,是由超声波传感器、计算器、蓝迪微功耗传输模块组成,它是利用超声波流量测量的原理,在额定工作条件下测量、存储和显示水的瞬时和累积流量的计量仪表,内嵌传感、计量、传输模块,防护等级IP68。
依据实物结构划分可分为整体式、分体式两种。
依据采集终端采集精度的要求,设置为单通道、多通道两种类型,依据客户具体精度要求,进行设置。

④管网超声波无线流量计
超声波流量计:采用时差法进行测量,受被测介质的影响较小,测量范围大,不受管径限制。

种类分为:

超声波流量计可测量低流速和不满管的工况,不受测量流体温度、压力、粘度、密度等参数的影响,又可以采用非接触及便携式测量仪表,故可解决其他类型仪表所难以测量的强腐蚀性、非导电性、放射性、及易燃易爆介质的流体测量问题。
安装简单方便,可分为管外安装和插入式安装,可在线拆卸,维护时,不需要工艺停车,不影响生产,检定费用低,每三年,依国家计量检定规程检定一次。
近几年,随物联网发展需要,具有无线远传功能的低功耗智能流量仪表、水表成为市政给排水、城市智慧化、水利信息化建设的优秀产品。
我公司的此类产品,在市场竞争中,得到了广泛的认可,并深入到了物联网行业产品应用中,为客户提供领先、专业的产品以及全面的服务。

现场照片

⑤管网电磁流量计、水表
电磁流量计:由于内衬材料的限制,不能测量温度较高的液体,测量时必须满管测量,测量原理为基于法拉第电磁感应定律的测量原理,测量精度相对好,但有环境要求。


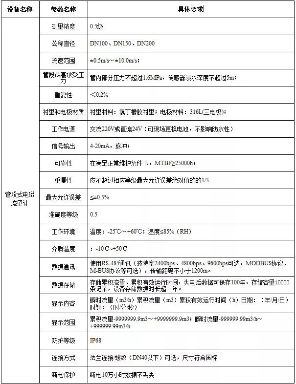
流量监测设备-管段式电磁流量计技术参数要求

流量监测设备-管段式一体电磁流量计设备技术参数要求
